協會論壇聚會時間地點須知

20171209, 2017 Winter Conference, Hsinchu

夏季/冬季大會,舉辦全國英文演講比賽。 (National English Speech Contest in Summer/Winter Conference)

版主: GraceKuo, Gracie, Benjamin Yeh, Harris1984, kevinliu, Happy Jan

20171209, 2017 Winter Conference, Hsinchu

文章joannatsai » 週一 7月 03, 2017 3:09 pm

Hello Everyone,

We’d like to invite you to attend the Winter Conference in Hsinchu in Dec.
If you miss the speech contest this Summer Con., you have 5 months to prepare it from now on.

2017 Winter Conference
Entrance Fee: NT150 (內含午餐, 小茶點), 請自帶茶杯
Venue: 國立空中大學新竹學習指導中心-3F-A306教室
Address: 新竹市東區大學路1001號, 交通大學綜合一館

Agenda
09:00~10:00 Registration
10:00~12:00 2017 Winter Conference (理監事聯席會議&分會長會議;所有人列席觀摩,中午供餐)
12:00~14:00 Break time
14:30~16:30 National Speech Contest
16:30~17:00 Joint Gathering
17:45~19:30 Dinner

Invitation letter:
https://www.smore.com/bv7qd-2017-winter-conference

Thank you
Joanna
圖檔
圖檔
圖檔
圖檔


Transportation:
1. 經由交通大學南大門入口
(1)搭乘台鐵六家線到新莊火車站
(2)新莊火車站搭乘公車81號到 “交通大學南大門站”
(3) 步行750公尺至交通大學綜合一館
(4) 81號公車資訊: http://www.yosemite-bus.com.tw/no81_bus.asp

2.經由交通大學北大門入口
(1)從台鐵新竹站搭乘2號公車到"交大光復校區站"
(2) 步行700公尺至交通大學綜合一館
(3) 2號公車資訊: http://ibus.hsinchu.gov.tw/Public/Mobil ... 2&branch=0

3. 光復路接交通大學北大門入口
(1-1) 高鐵新竹站搭乘公車182號到 “過溝站”
(1-2) 182號公車資訊: http://ibus.hsinchu.gov.tw/Public/Mobil ... 2&branch=0
(2-1) 新竹火車站搭乘5608公車到 “過溝站”
(2-2 )5608號公車資訊: http://ibus.hsinchu.gov.tw/Public/Mobil ... 8&branch=0

(3) "過溝站"往高速公路方向可接大學路, 大學路接交通大學北大門入口, 至交通大學綜合一館
步行約1.4公里, 也可一起共乘計程車到交通大學

4. 計程車資訊
(1) 第一運輸車行 :03-5516000
(2) 金立衛星計程車隊 :03-5221111
(3) 紅帥無線電車行 :03-5713333
(4) 台灣大車隊 :手機直播 55688

5.自行開車資訊
(1) 向門口警衛申請停車證
(2) 綜合一館B2有停車位
(3) 離開前向空中大學辦公室申請停車券, 並繳交30 NTD (單次不限時間)
(4) 離開時無須再付錢給警衛
最後由 joannatsai 於 週日 11月 26, 2017 11:53 pm 編輯,總共編輯了 11 次。
joannatsai
 
文章: 88
註冊時間: 週一 11月 09, 2015 1:57 pm

Re: 20171209, 2017 Winter Conference, Hsinchu

文章joannatsai » 週六 9月 02, 2017 10:24 pm

Speech Contest Rules:
1. Preparation: The speech given by each contestant must be original in content.
2. Requirement: All contestants should be present at the contest venue on time or will be disqualified.
3. Timing: The speech should be 5 to 7 minutes. Contestants will be disqualified if they speak less than 4 minutes 30 seconds or more than 7 minutes 30 seconds.


Contest Master for 2017 Winter Conference :
Joanna Tsai, from Hsinchu Happy English Club.


The judge team for 2017 Winter National Speech Contest has been confirmed. There will be three judges.


Evaluation sheet:
Please refer to the attachment
附加檔案
Speech Evaluation Sheet-small.jpg
Speech Evaluation Sheet-small.jpg (114.84 KiB) 被瀏覽 6378 次
最後由 joannatsai 於 週一 11月 20, 2017 11:19 pm 編輯,總共編輯了 2 次。
joannatsai
 
文章: 88
註冊時間: 週一 11月 09, 2015 1:57 pm

Re: 20171209, 2017 Winter Conference, Hsinchu

文章GraceKuo » 週一 11月 06, 2017 9:39 pm

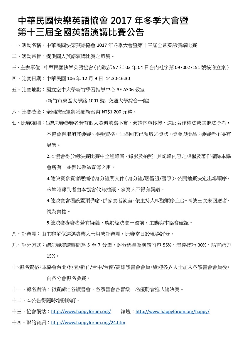
Dear Happiers,

Below is the announcement for the 2017 Winter Conference:
附加檔案
中華民國快樂英語協會2017年冬季大會暨第十三屆全國英語演講比賽公告.jpg
中華民國快樂英語協會2017年冬季大會暨第十三屆全國英語演講比賽公告.jpg (260.37 KiB) 被瀏覽 6151 次
Grace Kuo
中華民國快樂英語協會第七屆理事長
grace.edutech@gmail.com
頭像
GraceKuo
 
文章: 12
註冊時間: 週一 12月 12, 2016 11:17 pm

Re: 20171209, 2017 Winter Conference, Hsinchu

文章joannatsai » 週一 11月 20, 2017 11:24 pm

Dinner:
Time: 2017/12/9 17:45

Location: 鼎盛十里鍋物
新竹市東區關新東路199號

Phone number: 03 578 5959

Website:
https://www.facebook.com/DingShengShiLi/
附加檔案
鼎盛十里.gif
鼎盛十里.gif (126.93 KiB) 被瀏覽 6008 次
joannatsai
 
文章: 88
註冊時間: 週一 11月 09, 2015 1:57 pm

Re: 20171209, 2017 Winter Conference, Hsinchu

文章joannatsai » 週四 12月 07, 2017 11:01 pm

Agenda sheet in the afternoon
附加檔案
agenda.gif
agenda.gif (20.51 KiB) 被瀏覽 5838 次
joannatsai
 
文章: 88
註冊時間: 週一 11月 09, 2015 1:57 pm


回到 大會/演講比賽 (Conference/Speech Contest)

誰在線上

正在瀏覽這個版面的使用者:沒有註冊會員 和 1 位訪客

cron