協會論壇聚會時間地點須知

20140614, 2014 Summer Conference, Kaohsiung

夏季/冬季大會,舉辦全國英文演講比賽。 (National English Speech Contest in Summer/Winter Conference)

版主: GraceKuo, Gracie, Benjamin Yeh, Harris1984, kevinliu, Happy Jan

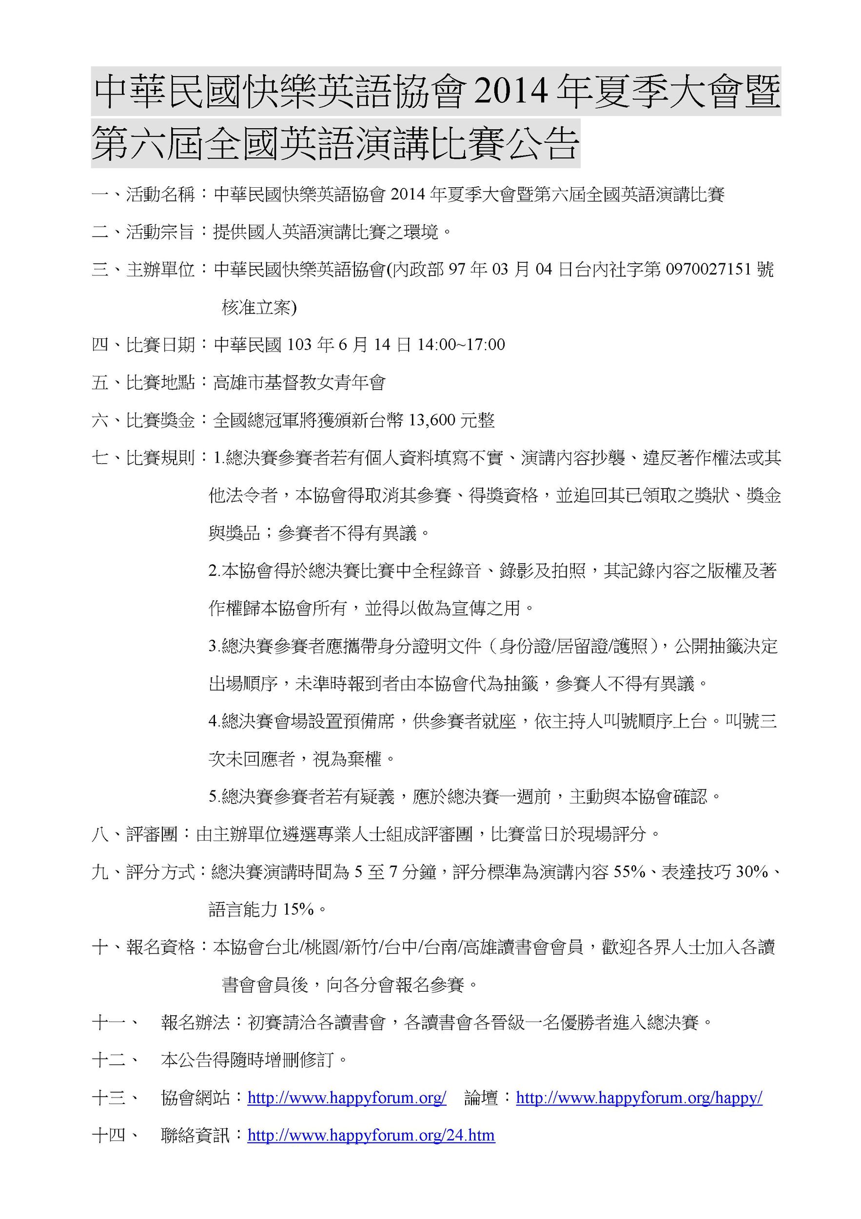
20140614, 2014 Summer Conference, Kaohsiung

文章Laura2014 » 週二 10月 08, 2013 4:24 pm

Dear Happiers

2014 Summer Conference
Date : Saturday, June 14th, 2014
Venue : Place A or Place B will be decided in 2013 Winter Conference

Time: will be scheduled after the venue is confirmed.

We'd like to invite everyone in Happy English Club coming to Kaohsiung as we're the host branch for 2014 Summer Conference. With your participation of speech contest it will bring us encouragement and make our day, so let's come down to south to experiment our enthusiasm like the hottest sun at Kaohsiung.

Laura
Laura2014
 
文章: 29
註冊時間: 週日 9月 08, 2013 9:39 pm

Re: 20140614, 2014 Summer Conference, Kaohsiung

文章Laura2014 » 週六 11月 09, 2013 12:40 pm

20140614, Summer Conference, Kaohsiung
圖檔
圖檔
Laura2014
 
文章: 29
註冊時間: 週日 9月 08, 2013 9:39 pm

Re: 20140614, AGENDA, 2014 Summer Conference, Kaohsiung

文章bibiponpon » 週六 5月 31, 2014 12:18 am

Dear Happiers,

2014 Summer Conference
Date : Saturday, June 14th, 2014
Venue : 802高雄市五福三路101號9樓 (高雄市基督教女青年會)
Transportation Reference: http://www.kaohsiung-ywca.org.tw/traffic.html

Agenda
14:00~14:30 Register
14:30~16:00 2014 National Summer Speech Contest
16:00~17:30 2014 President Meeting

Let me invite your guys enjoy the happy time with us.See you there!

Cheers,
Marion
Marion Peng
彭季嫺
0921-978786
bibiponpon
 
文章: 40
註冊時間: 週四 11月 21, 2013 1:52 am

Re: 20140614, Rule, 2014 Summer Conference, Kaohsiung

文章bibiponpon » 週六 5月 31, 2014 12:21 am

Speech Contest Rules:

1. Preparation: The speech content should be original by the contestant.
2. Requirement: Contestant should be present at the contest venue on time or will be disqualified.
3. Timing: The speech should be from 5 to 7 minutes. Contestant who speaks less than 4 minutes 30 seconds or more than 7 minutes 30 seconds will be disqualified.
Marion Peng
彭季嫺
0921-978786
bibiponpon
 
文章: 40
註冊時間: 週四 11月 21, 2013 1:52 am

20140614, Evaluation Sheet, 2014 Summer Conference, Kaohsiun

文章bibiponpon » 週一 6月 02, 2014 2:10 pm

Dear Happier ,
Attached is evaluation sheet.Thanks!
附加檔案
Speech Evaluation Sheet.jpg
Speech Evaluation Sheet.jpg (139.03 KiB) 被瀏覽 9383 次
Marion Peng
彭季嫺
0921-978786
bibiponpon
 
文章: 40
註冊時間: 週四 11月 21, 2013 1:52 am

Re: 20140614, 2014 Summer Conference, Kaohsiung

文章Benjamin Yeh » 週六 6月 07, 2014 10:56 am

speech announcement.jpg
speech announcement.jpg (454.83 KiB) 被瀏覽 9340 次
頭像
Benjamin Yeh
 
文章: 115
註冊時間: 週日 10月 30, 2005 10:08 am
來自: Somewhere in the earth

Re: 20140614, 2014 Summer Conference, Kaohsiung

文章Louischen » 週日 6月 08, 2014 5:04 pm

Dear Happier,

Please be noted that the contest chair will be Marion and the dinner place after conference is listed below.
We will go there together.
薄多義
位置https://plus.google.com/106488131323932349466/about?gl=tw&hl=zh-TW
http://mary5888.pixnet.net/blog/post/16 ... B%E5%BA%97)
Louischen
 
文章: 3
註冊時間: 週一 6月 02, 2014 4:11 pm

Re: 20140614, 2014 Summer Conference, Kaohsiung

文章Benjamin Yeh » 週六 9月 27, 2014 3:42 pm

Dear Happiers,

2014 Summer Conference in Kaohsiung was the 9th conference of Happy English Association. We, 5 Presidents of 6 branches, had following consensus in this conference.
1. 2014 Summer Conference Minutes
2. Distinguished Club, Kaohsiung Happy English Club, 7 DCP


20140614, 2014 Summer Conference in Kaohsiung


Host Club, Kaohsiung Happy English Club
圖檔

4th District Governor, Benjamin Yeh
圖檔

Contest Chair, Marion Peng,
圖檔

Taipei contestant, Jeffery Chen
圖檔

Tainan contestant, Ken Su
圖檔

Taoyuan contestant, Barry
圖檔

the Champion of the 6th National Speech Contest, Kaohsiung contestant, Joy Tsai
圖檔
圖檔

Contestant
圖檔

3 Judges
圖檔

Contest Chair Appriciation
圖檔

Distinguished Club, Kaohsiung Happy English Club, 7 DCP
圖檔

Next Host Club, Hsinchu / Taipei Happy English Club
圖檔

Presidents Meeting
圖檔

Activities
圖檔
圖檔
圖檔
圖檔
頭像
Benjamin Yeh
 
文章: 115
註冊時間: 週日 10月 30, 2005 10:08 am
來自: Somewhere in the earth


回到 大會/演講比賽 (Conference/Speech Contest)

誰在線上

正在瀏覽這個版面的使用者:沒有註冊會員 和 1 位訪客

cron