協會論壇聚會時間地點須知

20130608, 2013 Summer Conference, Taipei

夏季/冬季大會,舉辦全國英文演講比賽。 (National English Speech Contest in Summer/Winter Conference)

版主: GraceKuo, Gracie, Benjamin Yeh, Harris1984, kevinliu, Happy Jan

20130608, 2013 Summer Conference, Taipei

文章Happy Jan » 週五 12月 07, 2012 2:55 pm

Dear Happiers,

2013 Summer Conference
Date : Saturday, June 8th, 2013
Venue : 台北市中正區衡陽路51號11樓(基泰國際商務中心祥瑞廳)
http://www.thetidc.com.tw/conference/co ... e_room.php

Time
14:00~14:30 Register
14:30~16:00 2013 National Summer Speech Contest
16:00-17:30 2013 President Meeting

entrance fee: 100NTD

We predict that it will be a successful Conference and will bring many benefits to all of us. We would like to invite all of you to attend the Conference and show your support to this event. With your support, we will have a fruitful and joyful time.

Best Regards,
Happy Jan
快樂英文讀書會 Happy English Club 為中高階的英文讀書會,定期在台北/桃園/新竹/台中/台南/高雄聚會.主要是由一群年輕上班族組成,快樂英文讀書會成員來自各行各業菁英,與會來賓必須具備英文會話能力,全程用英文輕鬆閒聊以及討論具有深度的議題各一個小時.歡迎蒞臨快樂英語讀書會.
頭像
Happy Jan
協會(創會)理事長
 
文章: 1516
註冊時間: 週五 10月 28, 2005 5:28 am
來自: 桃園市

Re: 20130608, 2013 Summer Conference, Taipei

文章Happy Jan » 週五 12月 07, 2012 2:57 pm

Dear Happiers,

2013 Summer National Speech Contest will be held in Taipei, so please start to prepare your contest speech as early as you can, because the winner can be you!

Further information for the 2013 Summer National Speech Contest is as shown below:

Date: June 8, 2013
Contestant requirement: should be the member of Happy English Club


Best Regards,
Happy Jan
快樂英文讀書會 Happy English Club 為中高階的英文讀書會,定期在台北/桃園/新竹/台中/台南/高雄聚會.主要是由一群年輕上班族組成,快樂英文讀書會成員來自各行各業菁英,與會來賓必須具備英文會話能力,全程用英文輕鬆閒聊以及討論具有深度的議題各一個小時.歡迎蒞臨快樂英語讀書會.
頭像
Happy Jan
協會(創會)理事長
 
文章: 1516
註冊時間: 週五 10月 28, 2005 5:28 am
來自: 桃園市

Re: 20130608, 2013 Summer Conference, Taipei

文章Happy Jan » 週日 5月 05, 2013 2:18 pm

Speech Contest Rules:
1. Preparation: The speech content should be original by the contestant.
2. Requirement: Contestant should be present at the contest venue on time or will be disqualified.
3. Timing: The speech should be from 5 to 7 minutes. Contestant who speaks less than 4 minutes 30 seconds or more than 7 minutes 30 seconds will be disqualified.
快樂英文讀書會 Happy English Club 為中高階的英文讀書會,定期在台北/桃園/新竹/台中/台南/高雄聚會.主要是由一群年輕上班族組成,快樂英文讀書會成員來自各行各業菁英,與會來賓必須具備英文會話能力,全程用英文輕鬆閒聊以及討論具有深度的議題各一個小時.歡迎蒞臨快樂英語讀書會.
頭像
Happy Jan
協會(創會)理事長
 
文章: 1516
註冊時間: 週五 10月 28, 2005 5:28 am
來自: 桃園市

Re: 20130608, 2013 Summer Conference, Taipei

文章Happy Jan » 週日 5月 05, 2013 2:28 pm

Below is the evaluation sheet for the speech contest.
附加檔案
Evaluation_Sheet_Photo.jpg
Evaluation_Sheet_Photo.jpg (139.03 KiB) 被瀏覽 23509 次
快樂英文讀書會 Happy English Club 為中高階的英文讀書會,定期在台北/桃園/新竹/台中/台南/高雄聚會.主要是由一群年輕上班族組成,快樂英文讀書會成員來自各行各業菁英,與會來賓必須具備英文會話能力,全程用英文輕鬆閒聊以及討論具有深度的議題各一個小時.歡迎蒞臨快樂英語讀書會.
頭像
Happy Jan
協會(創會)理事長
 
文章: 1516
註冊時間: 週五 10月 28, 2005 5:28 am
來自: 桃園市

Re: 20130608, 2013 Summer Conference, Taipei

文章Happy Jan » 週日 5月 05, 2013 2:30 pm

Contest Chair for the 2013 Summer Conference has been confirmed.
快樂英文讀書會 Happy English Club 為中高階的英文讀書會,定期在台北/桃園/新竹/台中/台南/高雄聚會.主要是由一群年輕上班族組成,快樂英文讀書會成員來自各行各業菁英,與會來賓必須具備英文會話能力,全程用英文輕鬆閒聊以及討論具有深度的議題各一個小時.歡迎蒞臨快樂英語讀書會.
頭像
Happy Jan
協會(創會)理事長
 
文章: 1516
註冊時間: 週五 10月 28, 2005 5:28 am
來自: 桃園市

Re: 20130608, 2013 Summer Conference, Taipei

文章Happy Jan » 週日 5月 05, 2013 2:45 pm

2013 Summer Conference Agenda
附加檔案
Agenda_Photo-2.jpg
Agenda_Photo-2.jpg (94.49 KiB) 被瀏覽 23509 次
快樂英文讀書會 Happy English Club 為中高階的英文讀書會,定期在台北/桃園/新竹/台中/台南/高雄聚會.主要是由一群年輕上班族組成,快樂英文讀書會成員來自各行各業菁英,與會來賓必須具備英文會話能力,全程用英文輕鬆閒聊以及討論具有深度的議題各一個小時.歡迎蒞臨快樂英語讀書會.
頭像
Happy Jan
協會(創會)理事長
 
文章: 1516
註冊時間: 週五 10月 28, 2005 5:28 am
來自: 桃園市

Re: 20130608, 2013 Summer Conference, Taipei

文章Happy Jan » 週日 5月 05, 2013 2:47 pm

Judge Team:
The Judge Team has been confirmed. There will be three judges in the Speech Contest.
快樂英文讀書會 Happy English Club 為中高階的英文讀書會,定期在台北/桃園/新竹/台中/台南/高雄聚會.主要是由一群年輕上班族組成,快樂英文讀書會成員來自各行各業菁英,與會來賓必須具備英文會話能力,全程用英文輕鬆閒聊以及討論具有深度的議題各一個小時.歡迎蒞臨快樂英語讀書會.
頭像
Happy Jan
協會(創會)理事長
 
文章: 1516
註冊時間: 週五 10月 28, 2005 5:28 am
來自: 桃園市

Re: 20130608, 2013 Summer Conference, Taipei

文章Benjamin Yeh » 週一 5月 06, 2013 8:14 pm

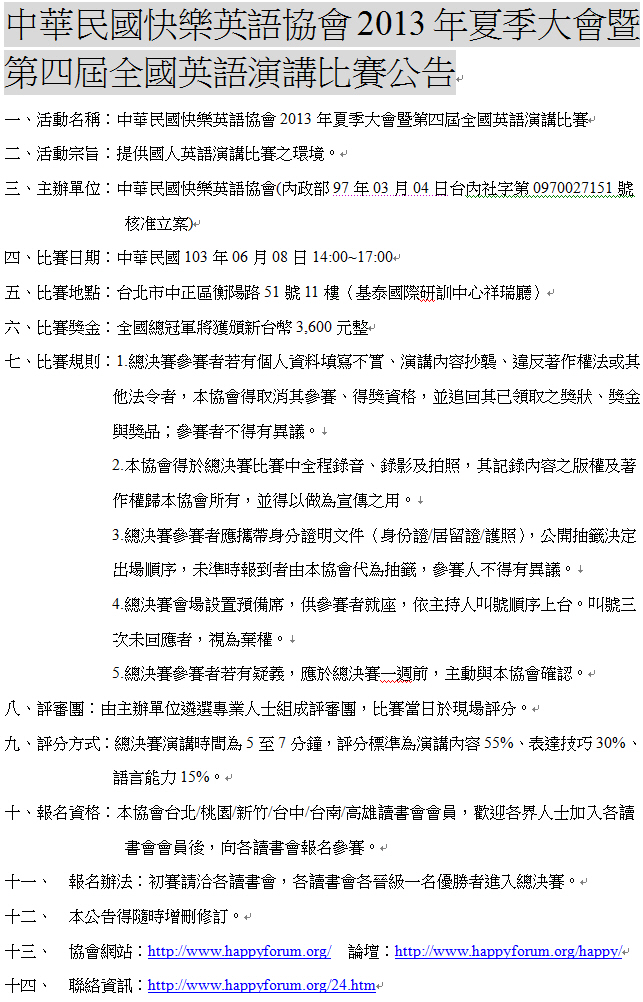
2013 Summer National Speech Contest
Speech_Announcement(1).jpg
Speech_Announcement(1).jpg (407.45 KiB) 被瀏覽 23493 次
頭像
Benjamin Yeh
 
文章: 115
註冊時間: 週日 10月 30, 2005 10:08 am
來自: Somewhere in the earth

Re: 20130608, 2013 Summer Conference, Taipei

文章Benjamin Yeh » 週一 7月 08, 2013 11:33 am

Dear Happiers,

2013 Sumer Conference in Taipei was the 7th conference of Happy English Association. We, 4 Presidents of 6 branches, had following consensus in this conference.
1. 2013 Summer Conference Minutes
2. Distinguished Club, Kaohsiung Happy English Club, 7 DCP


20130608, 2013 Summer Conference in Taipei


Host Club, Taipei Happy English Club
圖檔

Gathering of Host Club, Taipei Happy English Club
圖檔

3rd District Governor, Benjamin Yeh
圖檔

Contest Chair, Tzong Chen, introducing contestant
圖檔

Contestants drew lots for the orders.
圖檔

Taipei contestant, Richard Chen
圖檔

Taoyuan contestant, Whitney Jiang
圖檔

Hsinchu contestant, Gary Yao
圖檔

Taichung contestant, Lisa Fang
圖檔

Tainan contestant, Jenny Liao
圖檔

Proceeding Speech Contest
圖檔

the Champion of the 4th National Speech Contest, Lisa Fang
圖檔

3 Judges
圖檔

Contest Chair Appreciation
圖檔

Distinguished Club, Kaohsiung Happy English Club, 7 DCP (Representation: former Kaohsing president, Benjamin Yeh)
圖檔

Next Host Club, Taichung Happy English Club
圖檔

Presidents Meeting
圖檔

Activities
圖檔
圖檔
圖檔
圖檔
圖檔
圖檔
圖檔
圖檔
頭像
Benjamin Yeh
 
文章: 115
註冊時間: 週日 10月 30, 2005 10:08 am
來自: Somewhere in the earth


回到 大會/演講比賽 (Conference/Speech Contest)

誰在線上

正在瀏覽這個版面的使用者:沒有註冊會員 和 1 位訪客

cron